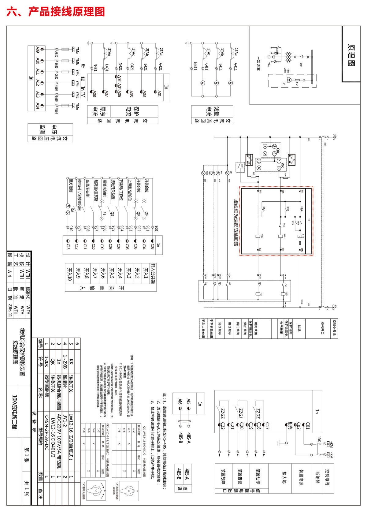
微机装置

产品中心

TY-6500微机保护测控装置

我们专业从事高低压电器系列产品研制、开发、制造、销售、服务于一体。
公司一直以来坚持“以人为本、科技创新、质量至上、服务至上”的经营理念。
真诚欢迎各界人士前来洽谈,共谋发展!

点击
隐藏

电话
咨询

0577-27858858
客服热线